Частотомер На 1 Мгц Программы Для Компьютера
Набор содержит:. 1 x PCB board (печатная плата);. 1 x микроконтроллер PIC16F628A;. 9 x 1 кОм резистор;.

2 x 10 кОм резистор;. 1 x 100 кОм резистор;. 4 x диоды;. 3 x транзисторы S9014, 7550, S9018;.
- Легко повторяемую схему частотомера 0-50 Мгц.
- Самый простой частотомер до 10 МГц.
Окно программы на вид. Программу можно.
4 x конденсаторы;. 1 x переменный конденсатор;. 1 x кнопка;. 1 x DC разъём;.
1 x 20МГц кварц;. 5 x цифровые индикаторы. Описание частотомера. Диапазон измеряемых частот: от 1 Гц до 50 МГц;. Позволяет измерять частоты кварцевых резонаторов;. Точность разрешение 5 (например 0,0050 кГц; 4,5765 МГц; 11,059 МГц);.
Автоматическое переключение диапазонов измерения частоты;. Режим энергосбережения (если нет изменения показаний частоты — автоматически выключается дисплей и на короткое время включается;. Для питания Вы можете использовать интерфейс USB или внешний источник питания от 5 до 9 В;. Потребляемый ток в режиме ожидания — 11 мА Схема содержит небольшое количество элементов. Установка проста — все компоненты впаиваются согласно надписям на печатной плате. Мелкие радиодетали, разъемы и т.п.
Упакованы в небольшие пакетики с защелкой. Индикаторы, микросхема и её панелька для исключения повреждений ножек вставлены в пенопласт. Принципиальная схема частотомера Напряжение на выводах микроконтроллера (измерения мультиметром). 4,0. 4,0. 0,3.
5,0. 0. 0,98.
0. 0,98. 0,98. 0,98. 0.
0,98. 0,98. 5. 1,26. 2,13.
4. 4,12 Генератор для проверки кварцев Приступаем к сборке Высыпаем на стол содержимое пакета. Внутри находятся печатная плата, сопротивления, конденсаторы, диоды, транзисторы, разъемы, микросхема с панелькой и индикаторы. Ну и вид на весь набор в полностью разложенном виде. Теперь можно перейти к собственно сборке данного конструктора, а заодно попробовать разобраться, на сколько это сложно. Я начинал сборку с установки пассивных элементов: резисторов, конденсаторов и разъёмов. При монтаже резисторов следует немного узнать об их цветовой маркировке из предыдущей статьи.
Дело в том, что резисторы очень мелкие, а при таких размерах цветовая маркировка очень плохо читается (чем меньше площадь закрашенного участка, тем сложнее определить цвет) и поэтому также посоветую просто измерить сопротивление резисторов при помощи мультиметра. И результат будем знать и за одно его исправность. Конденсаторы маркируются также как и резисторы.
Первые две цифры — число, третья цифра — количество нулей после числа. Получившийся результат равен емкости в пикофарадах. Но на этой плате есть конденсаторы, не попадающие под эту маркировку, это номиналы 1, 3 и 22 пФ. Они маркируются просто указанием емкости так как емкость меньше 100 пФ, т.е. Меньше трехзначного числа. Резисторы и керамические конденсаторы можно впаивать любой стороной — здесь полярности нет.
Выводы резисторов и конденсаторов я загибал, чтобы компонент не выпал, лишнее откусывал, а затем опаивал паяльником. Немного рассмотрим такой компонент, как — подстроечный конденсатор. Это конденсатор, ёмкость которого можно изменять в небольших пределах (обычно 10-50пФ). Это элемент тоже неполярный, но иногда имеет значение как его впаивать. Конденсатор содержит шлиц под отвертку (типа головки маленького винтика), который имеет электрическое соединение с одним из выводов. Чтобы было меньше влияния отвертки на параметры цепи, надо впаивать его так, чтобы вывод соединенный со шлицом, соединялся с общей шиной платы. Разъемы — сложная часть в плане пайки. Сложная не точностью или малогабаритностью компонента, а наоборот, иногда место пайки тяжело прогреть, плохо облуживается. Потому нужно ножки разъёмов дополнительно почистить и облудить.
Программа Передач В Москве
Теперь впаиваем кварцевый резонатор, он изготовлен под частоту 20МГц, полярности также не имеет, но под него лучше подложить диэлектрическую шайбочку или приклеить кусочек скотча, так как корпус у него металлический и он лежит на дорожках. Плата покрыла защитной маской, но я как то привык делать какую нибудь подложку в таких случаях, для безопасности. Далее впаиваем транзисторы, диоды и индикаторы. В отличии от резисторов и конденсаторов здесь нужно впаивать правильно, согласно рисунку и надписям на плате. Длительность пайки каждой ножки не должна превышать 2 сек!
Между пайками ножек должно пройти не менее 3 сек на остывание. Ну вот собственно и всё! Теперь осталось смыть остатки канифоли щёткой со спиртом. Теперь красивее 🙂 Осталось правильно вставить микросхему в свою «кроватку» и подключить питание к схеме.
Питание должно быть В пределах от 5 до 9 В — постоянное стабилизированное без пульсаций. (В схеме нет ни одного эл.конденсатора по питанию.) Не забудьте у микросхемы есть с торца ключ — он располагается у вывода №1! Не следует полагаться на надпись названия микросхемы — она может быть написана и к верх ногами.
При подключении питания и отсутствия сигнала на входе высвечивается 0. Первым делом нашёл кучу кварцев и начал проверять. Следует отметить, что частота кварца, например 32,768 кГц не может быть измерена, т.к.
Измерение ограничивается в диапазоне от 1 МГц. Можно измерить, например 48 МГц, но следует иметь ввиду, что будет измерены гармонические колебания кварцевого генератора.
Так 48 МГц будет измерена основная частота 16 МГц. Подстроечным конденсатором можно подстроить показания частотомера по эталонному генератору или сравнить с заводским частотомером. Режим программирования частотомера позволяет вычесть четыре основные запрограммированные ПЧ частоты 455 кГц; 3,9990 МГц; 4,1943 МГц; 4,4336 МГц; 10,700 Гц, а также любую собственную частоту. Таблица алгоритма програмирования Чтобы войти в режим программирования ( Prog) нужно нажать и удерживать кнопку в течении 1-2 сек. Затем нажимаем кнопку и поочередно пролистываем меню: « Quit» — « Выход»: прерывает режим программирования, ничего не сохраняя. « Add» — « Добавление»: сохранение измеренной частоты и в дальнейшем эта частота будет складываться с измеряемыми частотами.
« Sub» — « Вычитание»: сохранение измеренной частоты и в дальнейшем она будет вычитаться с измеряемыми частотами. « Zero«- « Ноль» — обнуляет все ранее запрограммированные значения.
« table» — « Таблица«: в этой таблице можно выбрать основные запрограммированные частоты 455 кГц; 3,9990 МГц; 4,1943 МГц; 4,4336 МГц; 10,700 Гц. После выбора записи (длительное нажатие), вы вернетесь в «Главное меню» и выберите пункт « Add» — « добавить» или « Sub» — « убавить«. « PSave» / « NoPSV«: включает / отключает режим энергосбережения. Дисплей отключается если нет изменения частоты некоторое время.
Если показания сильно отличаются, то возможно включена предустановка. Чтобы её отключить войдите в режим программирования и затем нажимая кнопку выберите «Zero» и удерживайте пока не начнёт мигать, затем отпустите её. Интересный обучающий конструктор. Собрать частотомер под силу даже начинающему радиолюбителю. Качественно изготовленная печатная плата, прочное защитное покрытие, небольшое количество деталей благодаря программируемому микроконтроллеру. Конструктор приятно порадовал, я считаю его хорошей базой как в получении опыта сборки и наладки электронного устройства, так и в опыте работы с немало важным для радиолюбителя прибором — частотомером.
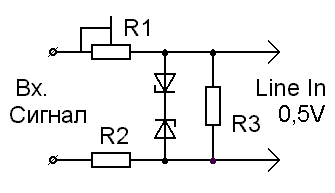
Доработка частотомера Внимание! В заключение хочется отметить, что входной измеряемый сигнал подаётся непосредственно на вход микросхемы, поэтому для лучшей чувствительности и главное, защиты микросхемы нужно добавить по входу усилитель-ограничитель сигнала. Можно спаять один из предложенных ниже. Сопротивление R6 на верхней и R9 на нижней схеме подбирается в зависимости от напряжения питания и устанавливается на его левом выводе 5 В. При питании 5 В сопротивление можно не ставить.
Или простой, на одном транзисторе: Номиналы сопротивлений указаны при питании 5В. Если у Вас питание усилителя другим напряжением, то подберите номинал R2,3 чтобы на коллекторе транзистора было половина питания. Схема похожего частотомера с входным каскадом усилителя. Вторая доработка. Для увеличения измеряемого потолка частоты можно собрать к частотомеру делитель частоты.
Например, схемы ниже: Надеюсь, что обзор данного конструктора-частотомера был интересен и полезен. А.В.Зотов, Волгоградская обл.
Кто заинтересовался набором можете пройти на сайт магазина: или в Здесь подробно написано Видео сборки частотомера Схемы, прошивки, описание вы можете посмотреть здесь: www.qsl.net/dl4yhf/freqcounter/freqcounter.html. Мастер Винтик. Всё своими руками! - это сайт для любителей делать, ремонтировать, творить своими руками!
Здесь вы найдёте бесплатные справочники, программы. На сайте подобраны простые схемы, а так же советы для начинающих самоделкиных. Часть схем и методов ремонта разработана авторами и друзьями сайта.
1 Программа Онлайн
Остальной материал взят из открытых источников и используется исключительно в ознакомительных целях.Вы любите мастерить, делать поделки? Присылайте фото и описание на наш сайт по эл.почте или через. Программы, схемы и литература - всё БЕСПЛАТНО! Если сайт понравился, добавьте в избранное (нажмите Ctrl + D), а также можете новости и всегда получать новые статьи по ленте. Если у вас есть вопрос по схеме или поделке? Добро пожаловать на наш Мы всегда рады оказать помощь в настройке схем, ремонте, изготовлении поделок!
1тв Официальный Сайт
Технические данные 53131A Параметры Значения Измерительные функции Частота, отношение частот (с дополнительным каналом 2), период, пиковое значение напряжения Функции анализа Автоматические измерения с использованием пределов (допусковые испытания), математические функции (установка масштабного коэффициента и константы смещения), функции статистической обработки (минимальное значение, максимальное значение, среднее значение, среднеквадратическое отклонение). Статистическая обработка применима либо ко всем результатам измерений, либо только к тем, которые находятся в заданных пределах.
